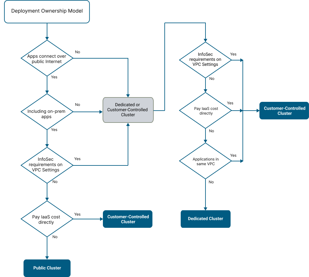
Decision Tree: Deployment Ownership Model
For a quick reference, the flow chart below provides a easy way to help you determine the right deployment ownership model for your use case.
Note that deployments in China must always be Customer-Controlled Clusters at this time. For more information, see Deployments in China. For deployments in all other regions, use this chart to determine the best ownership model.
